@海外浙籍侨胞和留学生 紧急人道事由赴华申请“绿色通道”开通!驻美使馆最新发布
发布时间:2023-02-27
中国驻美国使馆为紧急人道事由(包括奔丧及探望病危重亲属)赴华人员开通领事证件申请“绿色通道”,提供办证便利。现将有关办理须知公布如下,请有需要的申请人按相关程序办理。
一、旅行证
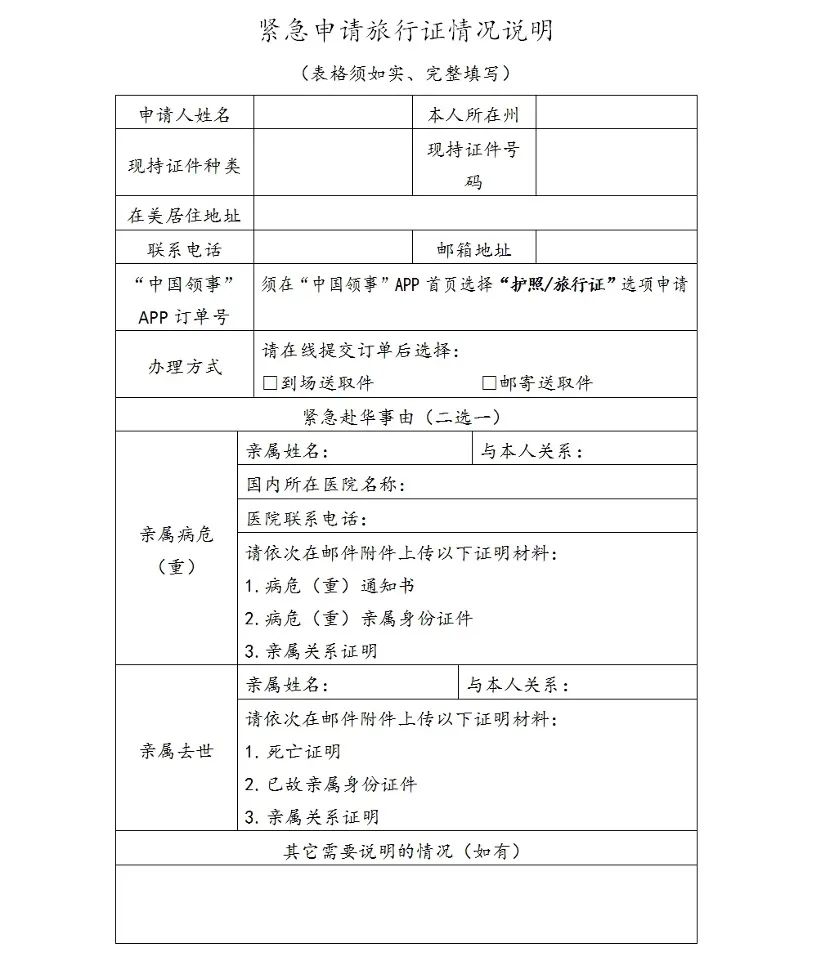
(一)通过“中国领事”APP在线提交旅行证申请订单;
(二)订单成功提交后,如实、完整填写《紧急申请旅行证情况说明》,将《说明》连同相关证明材料电邮发送至washington_hz@csm.mfa.gov.cn。邮件标题须为“紧急旅行证+‘中国领事’APP订单号+姓名”(请注意:如邮件标题不符合要求、《说明》填写不完整、证明材料缺失,有关申请将无法处理)。
(三)对符合条件的申请,使馆工作人员将回复邮件或电话告知具体安排,提供紧急办证便利。
二、签证
(一)登陆“中国签证在线填表网站(COVA)”在线填写并提交签证申请表。填表要求请登陆使馆网站查询了解。
(二)填妥《紧急申请签证情况说明》,将《说明》连同相关证明材料电邮发送至washington_visa@csm.mfa.gov.cn。邮件标题须为“紧急签证+居住州+申请人姓名+护照号码”(请注意:如邮件标题不符合要求、《说明》填写不完整、证明材料缺失,有关申请将无法处理)。
(三)对符合条件的申请,使馆将回复邮件予以指导,提供紧急办证便利。
(四)签证申请的常规材料请登陆使馆网站查询了解。


来源中国驻美大使馆